首 頁(ye)
機構簡介
厦门成同机电制造有限公司(AI智能站)
領(lǐng)導簡介
部門(men)職責
内設機(ji)構
分院簡介(jie)
特檢動态
服(fú)務指南
政策(ce)法規
業務直(zhi)通
黨建園地(di)
當前位置:
首(shǒu)頁
>
成像無損(sǔn)檢測中心
>
技(jì)術規範
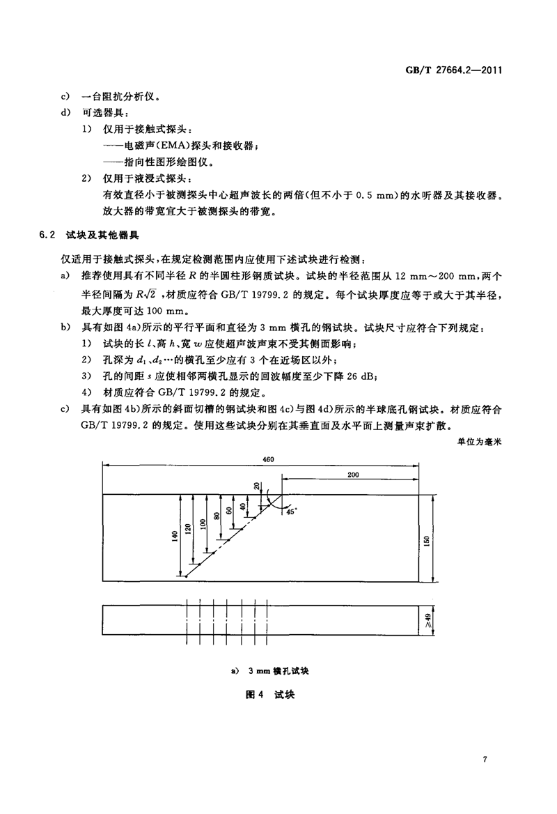
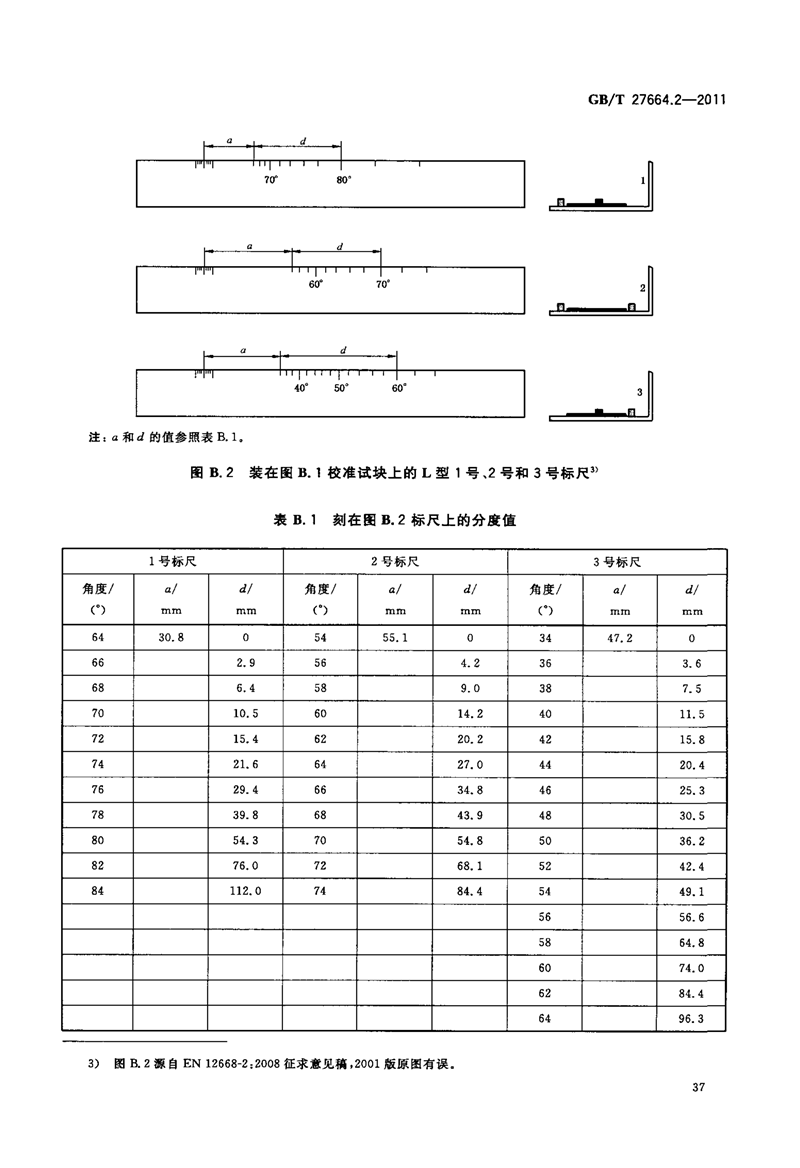
GBT 27664.搡BBBB🔞搡BBB搡五十㊙️2-2011 無損(sun)檢測 超聲檢(jiǎn)測設備的性(xing)能與檢驗 第(dì)2部分:探頭
發(fa)布時間: 2025-12-03 來源(yuán):
【打印】
【關閉】
总 公 司
急 速 版
WAP 站
H5 版
无线端
AI 智能
3G 站
4G 站
5G 站
6G 站